PayPayアセットマネジメント株式会社のプレスリリース
PayPayアセットマネジメント株式会社(代表取締役 明丸 大悟)は、この度、『LOSA 長期保有型国際分散インデックスファンド 愛称:LOSA 投資の王道』の純資産総額が2022年9月9日に100億円を突破したことをお知らせいたします。

2015年12月28日に設定された同ファンドは、多くの投資家の皆さまにご愛顧いただき、設定来順調に運用残高を増やしてまいりました。また、「R&Iファンド大賞2022」において、「投資信託/バランス型(株式・REIT中心)部門」で2年連続優秀ファンド賞を受賞するなど、その運用実績も高く評価されています。
なお、2022年3月からは「つみたてNISA」対象ファンドにもなっております。
図表:「LOSA 長期保有型国際分散インデックスファンド 愛称:LOSA 投資の王道」
純資産総額と基準価額の推移 期間:2015年12月28日~2022年9月9日(日次データ)

※上記は過去の実績・状況であり、将来の運用状況・成果を示唆・保証するものではありません。
「おカネに働いてもらう楽しさをすべての人に知ってもらいたい」という思いを日本中の方にお届けするために、引き続き、運用成績の向上とお客様の長期的な資産形成をサポートする質の高いサービスの提供に励む所存です。今後とも一層のご支援とご指導のほど、何卒よろしくお願い申し上げます。
<本件に関するお問い合わせ先>
PayPayアセットマネジメント株式会社
サポートダイヤル:0120-580-446(受付時間:午前9時~午後5時(土日祝・年末年始除く))
メールアドレス:info@paypay-am.co.jp
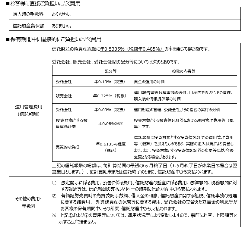
【LOSA 長期保有型国際分散インデックスファンド お客様にご負担いただく主な費用】

※手数料等の合計額については、保有期間等に応じて異なりますので、表示することができません。
当資料はPayPayアセットマネジメント株式会社が作成したものです。当ファンドは、投資信託証券を通じて値動きのある有価証券等(外貨建資産に投資する場合には為替リスクもあります。)に実質的に投資しますので、基準価額は変動します。したがって、投資元本は保証されているものではなく、基準価額の下落により、損失を被り、投資元本を割込むことがあります。当ファンドの運用による損益は、全て投資者の皆様に帰属します。なお、投資信託は預貯金とは異なります。当ファンドの基準価額の主な要因は「株価変動リスク」、「金利変動(公社債等の価格変動)リスク」、「REITの価格変動リスク」、「流動性リスク」、「信用リスク」、「カントリー・リスク」、「為替リスク」等です。ご投資に当たっては、販売会社よりあらかじめ又は同時にお渡しする「投資信託説明書(交付目論見書)」の内容等を必ずご確認の上、お客様ご自身でご判断くださいますようお願い申し上げます。

商 号 等 :PayPayアセットマネジメント株式会社
金融商品取引業者 関東財務局長(金商)第387号
加入協会 :一般社団法人投資信託協会/一般社団法人日本投資顧問業協会
一般社団法人第二種金融商品取引業協会
