FANG+とゴールド、一つのETFで二つの投資成果をめざすETFが登場
大和アセットマネジメント株式会社のプレスリリース
大和アセットマネジメント株式会社(代表取締役社長:佐野径、以下「当社」)は、「iFreeETF FANG+ゴールド」(証券コード:521A、以下「当ETF」)を新たに設定し、3月11日に東京証券取引所に上場いたしました。
当ETFは、FANG+*とゴールドという異なる性質を持つ二つの資産に、一つのETFで同時に投資できる商品です。実際の投資額に対してそれぞれ100%ずつ、合計200%相当額のエクスポージャーをめざす、当社として初のコンセプトを持つETFです。
* NYSE FANG+指数のことをFANG+といいます。
FANG+は世界のイノベーションを牽引する米国ビッグテック10銘柄で構成される指数であり、2025年1月に上場した「iFreeETF FANG+」の純資産総額は2026年2月末時点で500億円を突破しています。
当ETFは、このFANG+の成長力に、歴史的に資産価値として評価が高いゴールドを組み合わせることで、双方の特性を生かした投資機会の提供を目指します。
株式市場では米国ビッグテック企業が引き続き成長期待を集める一方、ゴールドは地政学リスクやインフレ環境下での資産価値の維持手段として注目を集めています。当社は、これらの市場環境を踏まえ、投資家の多様なニーズに応える商品として本ETFを設定いたしました。
今後も投資家の皆さまの資産形成ニーズに資する様々な商品を提供してまいりますので、「iFreeETF」をご愛顧賜りますようお願い申し上げます。
【上場セレモニーの様子】

iFreeETF FANG+ゴールド
追加型投信/海外/資産複合/ETF
※お申込みの際は、必ず「投資信託説明書(交付目論見書)」をご覧ください。
ファンドの目的・特色





投資リスク


追加的記載事項

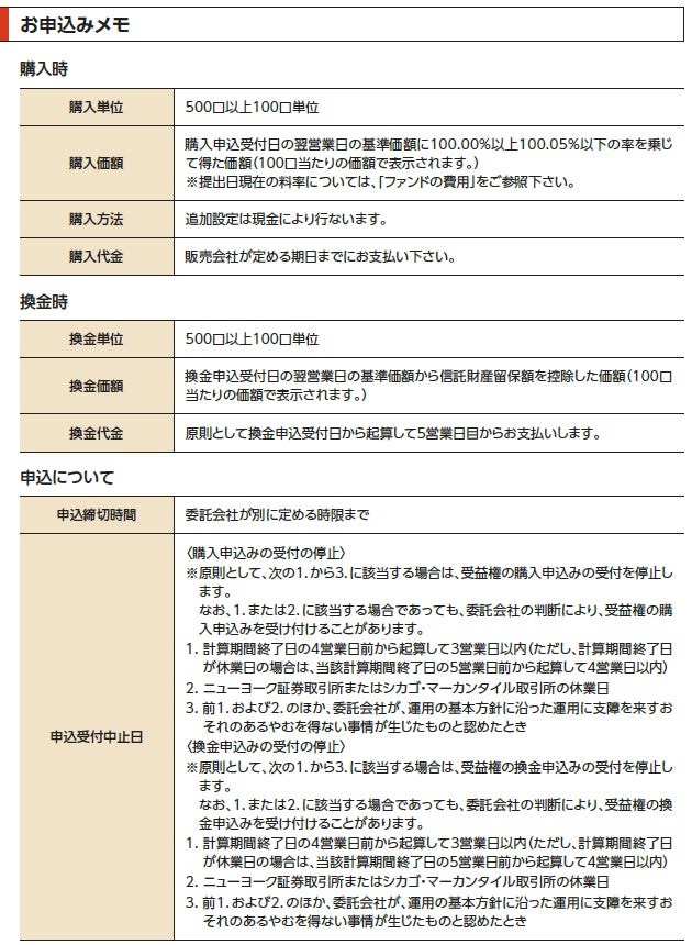
手続・手数料等





その他
詳しくは、「有価証券届出書」をご覧ください。
また、「投資信託説明書(交付目論見書)」公表後は当該交付目論見書も併せてご覧ください。

当資料のお取扱いにおけるご注意
-
当資料は、ETFに関する情報提供を目的としたもので、勧誘を目的としたものではありません。
-
ETFのお申込みにあたっては「投資信託説明書(交付目論見書)」の内容を必ずご確認のうえ、ご自身でご判断ください。
-
ETFを金融商品取引所で売買される場合には、委託会社作成の投資信託説明書(交付目論見書)は交付されません。売買をお申込みになる証券会社に、当該取引の内容についてご確認ください。
-
株式または金銭の拠出により当ファンドの取得(応募、追加設定)をご希望の場合には投資信託説明書(交付目論見書)を販売会社(指定参加者)よりお渡しいたしますので、必ず内容をご確認くださ い。
-
投資信託は値動きのある有価証券等に投資しますので、基準価額は大きく変動します。したがって、 投資元本が保証されているものではありません。信託財産に生じた利益および損失はすべて投資者に帰属します。投資信託は預貯金とは異なります。
-
投資信託は預金や保険契約とは異なり、預金保険機構・保険契約者保護機構の保護の対象ではありません。証券会社以外でご購入いただいた投資信託は投資者保護基金の対象ではありません。
-
分配金額は収益分配方針に基づいて委託会社が決定します。あらかじめ一定の額の分配をお約束するものではありません。分配金が支払われない場合もあります。
-
当資料は信頼できると考えられる情報源から作成しておりますが、その正確性・完全性を保証するものではありません。運用実績などの記載内容は過去の実績であり、将来の成果を示唆・保証するものではありません。記載する指数・統計資料等の知的所有権、その他一切の権利はその発行者および許諾者に帰属します。また、税金、手数料等を考慮しておりませんので、投資者の皆さまの実質的な投資成果を示すものではありません。記載内容は資料作成時点のものであり、予告なく変更されることがあります。
-
当資料中で個別企業名が記載されている場合、あくまでも参考のために掲載したものであり、各企業の推奨を目的とするものではありません。



