損害保険ジャパン株式会社のプレスリリース
損害保険ジャパン株式会社(代表取締役社長:白川 儀一、以下「損保ジャパン」)は、株式会社ワーク・ライフバランス(代表取締役社長:小室 淑恵、以下「WLB社」)が運営する育児との両立支援サービス「男性育休推進研修 定額制サービス(https://work-life-b.co.jp/mens_ikukyu_teigaku)」を導入し、社員の自律的なキャリア形成を実現するとともに、子育てしやすい社会の実現に貢献していきます。本サービスは、SOMPOホールディングス株式会社をはじめ、国内グループ会社にも展開していきます。
SOMPOグループは「“安心・安全・健康のテーマパーク”により、あらゆる人が自分らしい人生を健康で豊かに楽しむことのできる社会を実現する」というパーパスを掲げています。
このパーパスを実現するためには、イノベーションの創出が不可欠であり、その鍵を握るのが「ダイバーシティ&インクルージョン(以下、D&I)」です。
損保ジャパンでは、子育てしやすい社会の実現に向け、性別を問わずに社員が仕事と育児の両立ができるよう、さらに踏み込んだ支援サービスを導入し、自分らしいキャリアを描き、成長できるような環境を構築することが重要であると考え、今回の導入に至りました。
2.WLB社サービスの導入について
子育てしやすい社会の実現に向けた取組みを加速するためには、男性社員の日常的な育児参画、育児と両立する社員は育児をしながら自分らしいキャリアを描くためのマインドセットの機会、管理職は多様性を力に変えるインクルーシブな組織づくりの実践が必要です。
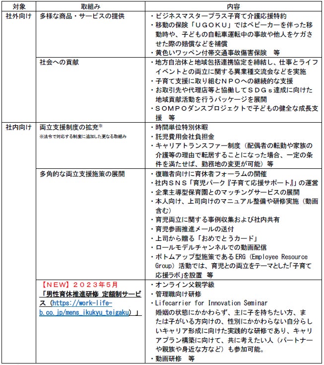
損保ジャパン独自の内容も盛り込んだWLB社のサービス※を2023年5月から損保ジャパンの社員向けに導入し、知識のインプットにとどまらず、実践や行動変容を促すことで、多様な社員一人ひとりの自分らしいキャリア形成や働きがいにつなげます。
※「男性育休推進研修 定額制サービス」(https://work-life-b.co.jp/mens_ikukyu_teigaku)
3.今後について
損保ジャパンは、SOMPOグループのD&Iスローガン「Diversity for Growth」のもと、今後も多様な価値観に耳を傾け、受け入れ、多様性を組織の強みとして活かしていくことで、お客さまにとって価値ある商品・サービスを創造し、社会に貢献するという当社のミッションを実現するため、たゆまぬ努力を続けます。
以上
【参考】子育てしやすい社会の実現に向けた損保ジャパンの主な取組み

<参考>
◆損保ジャパンのD&I推進の取組みは、公式ホームページに掲載しています。
https://www.sompo-japan.co.jp/company/initiatives/diversity_dev/diversity/
◆株式会社ワーク・ライフバランスの会社概要等については、公式ホームページに掲載しています。
https://work-life-b.co.jp/

